美港通证券🥈配资平台排行投资者在使用配资时,应始终保持对市场的敬畏之心。市场是复杂多变的,任何一次轻率的决策都可能带来不可挽回的损失。
在人世间,这个熙熙攘攘的舞台上,有那么一位女性,名叫藤原纪香,犹如璀璨星辰,映照在许多粉丝的心坎之上。众人皆知,美丽之所以动人,不止于冰冷的外表,而是那种荡漾在....
山林子中中道德慧智效化系列组诗之七十一 慧智智觉中中恋爱信富网 (中中道德慧智效化诗) 自然道德本无恋爱信富网 二元分别妄欲恋爱 道德自我效化自然 慧智智觉中中....
《总有诗人解我忧:唐诗心理商谈室》 作者:朱广思 版本:人民邮电出版社 2025年2月 走好脚下的每一步,才是自己的生存之道 据《唐才子传》载,唐德宗贞元七年(....
英伟达首席执行官黄仁勋周二表示,未来几年中国人工智能(AI)芯片市场规模可能会达到500亿美元,错过它将是一个“巨大的损失”。因此,美国企业获得对中国市场的准入....
著名的“美元微笑理论”创立者、Eurizon SLJ Capital首席执行官Stephen Jen周三表示,随着亚洲国家逐步减持其储备的美元九鼎,美元可能面临....
美国财政部长贝森特周二表示,特朗普政府最早可能在本周宣布与美国一些最大的贸易伙伴达成贸易协议,但未透露具体涉及哪些国家。 贝森特表示,美国政府正在与17个主要贸....
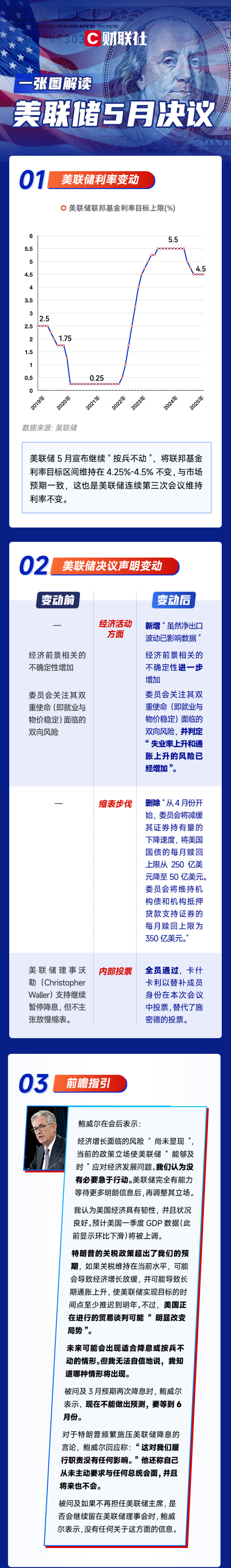
①美联储5月宣布继续“按兵不动”聚财略,与市场预期一致,这也是美联储连续第三次会议维持利率不变。②对于特朗普频繁施压美联储降息的言论,鲍威尔回应称:“这对我们履....
南方财经6月16日电,德赛西威在互动平台表示,公司已与奇瑞汽车达成相关合作,共同开发舱驾一体中央计算平台,该平台基于公司自主研发的智能中央计算平台ICPS01E....
6月16日,拓普集团(601689)发布公告,实际控制人、董事长邬建树拟在2025年7月8日至2025年10月7日通过集中竞价或大宗交易方式减持不超过300万股....
6月16日,每日经济新闻与中证指数有限公司合作开发的“每经品牌100指数”(代码:931852)迎来正式上线以来的第四次样本定期调整。本次更新的指数样本从“20....
美港通证券文章加载中,请稍后...
全球最大资产管理公司贝莱德投资研究所于周二表示财富配资,其已转为看空美国长期国债。该机构警告,即将到来的人工智能相关融资浪潮可能推高美国整体借贷成本,并加剧市场....
豆包与中兴通讯的合作摩根策酪,为市场打开了新的想象力——端侧AI将会爆发,并且一定是在中国。为什么? 除了豆包以外,阿里同样在推进端侧AI的硬件新品,这背后有哪....
因不满数百万年薪而“不想当董事长”的一幕博大策略,正发生在市值不足60亿的艾比森(300389.SZ)身上。 日前,艾比森董事会审议通过了《关于选举第六届董事会....
又一轮资管行业的人员变动展开亚金配资。 12月2日,多家基金公司披露了高管变更公告,涉及的岗位包括督察长、财务负责人、首席信息官岗位的变更。 其中,融通基金公告....
韩鹏暂时离队久联优配,唐田担任临时主帅,指挥山东泰山队与津门虎的比赛,两支球队无欲无求但在排名上咬的很紧。王大雷因为伤病没有进入大名单,山东泰山队启用轮第三门将....
2025年11月1日金谷子,WTT迎来男女单打1/4决赛前最后一轮角逐。中国女乒新生代选手陈熠在1/8决赛中与奥地利名将索菲亚·波尔卡诺娃激战五局,最终以3-2....
北京时间11月1日创赢策略,苏超正式收官。据统计,首届苏超现场总观众人数突破了243万人次,场均人数达28628人。 本届苏超进行了包括常规赛和淘汰赛共85场比....
2025年11月1日,赛事火热进行,接下来的比赛怎么买?上红彩看看中外专家怎么分析预测。周末五大联赛火热进行,早场澳超和日韩职等多场焦点赛事也将陆续上演!不中退....
汇金财富 豪门千金该是什么样子? 热播剧《许我耀眼》借保姆之口,给我们透露了一个细节:看头发就能鉴定阶层。 开局冒充大家闺秀的许妍,因为不够精致的头发露出马脚,....
NEWS顺配网 文娱快讯 今日顺配网,将于10月18日全国上映的武侠电影《醉刀客》发布“血刃江湖”终极海报和“跪着生站着死”终极预告,用一片血色笼罩完美诠释武侠....
【导语】7月青脚麻鸡养殖成本有所下降,毛鸡养殖收入增加,养殖端虽整体仍处于理论亏损状态,但亏损程度有所缓解。8月出栏毛鸡对应的前期补栏鸡苗价格下降,带动养殖成本....
(原标题:谨慎下载!这67款移动应用违法违规收集使用个人信息)粤有钱 本文来源:时代财经 4月22日,国家网络与信息安全信息通报中心通报,依据《网络安全法》《个....
保险资金入市正在提速天创网。 券商中国记者获悉,第二批保险资金开展长期股票投资试点正加快落地,同时还有更多险资筹划申请试点。 作为险资入市方式的创新探索,今年保....
仝卓此举,没有立不住的地方。任何人都有依法举报违法行为的权利,仝卓也不例外。事实上明道配资,很多网友表示支持仝卓的举报行为 4月29日,演员仝卓发布微博,实名举....
受损股民可至新浪股民维权平台登记该公司维权:http://wq.finance.sina.com.cn/关注@新浪证券、微信关注新浪券商基金、百度搜索新浪股民维....
受伤的一瞬间,他捂住了自己的左膝牛顺网,心中有一丝不祥的预感。 但在下场时,他拒绝了担架,他主动告诉自己的主教练,“我想走回去”。 于是,他在众人的搀扶下离场。....
2025 年 8 月 29 日今日云策,《与晋长安》剧组宣传活动上,宋轶的黑长直配冷感妆容引发热议。强光下,她脸颊显得饱满、鼻梁线条锐利,眼线风格撞款网红易梦玲....
作者 | 宋婉心中盛投资 编辑 | 张帆 封面来源 | 视觉中国 2021 年底,小米首次宣布在产品上对标苹果、学习苹果。如今五年探索之后,小....
民兵方队走过来了!英姿飒爽的女民兵,来自当年全国主要抗日根据地。气势拉满,又美又飒! 图为直播画面....